|
roboligo
|
#include <string>#include <iostream>#include "rclcpp/rclcpp.hpp"

Go to the source code of this file.
Classes | |
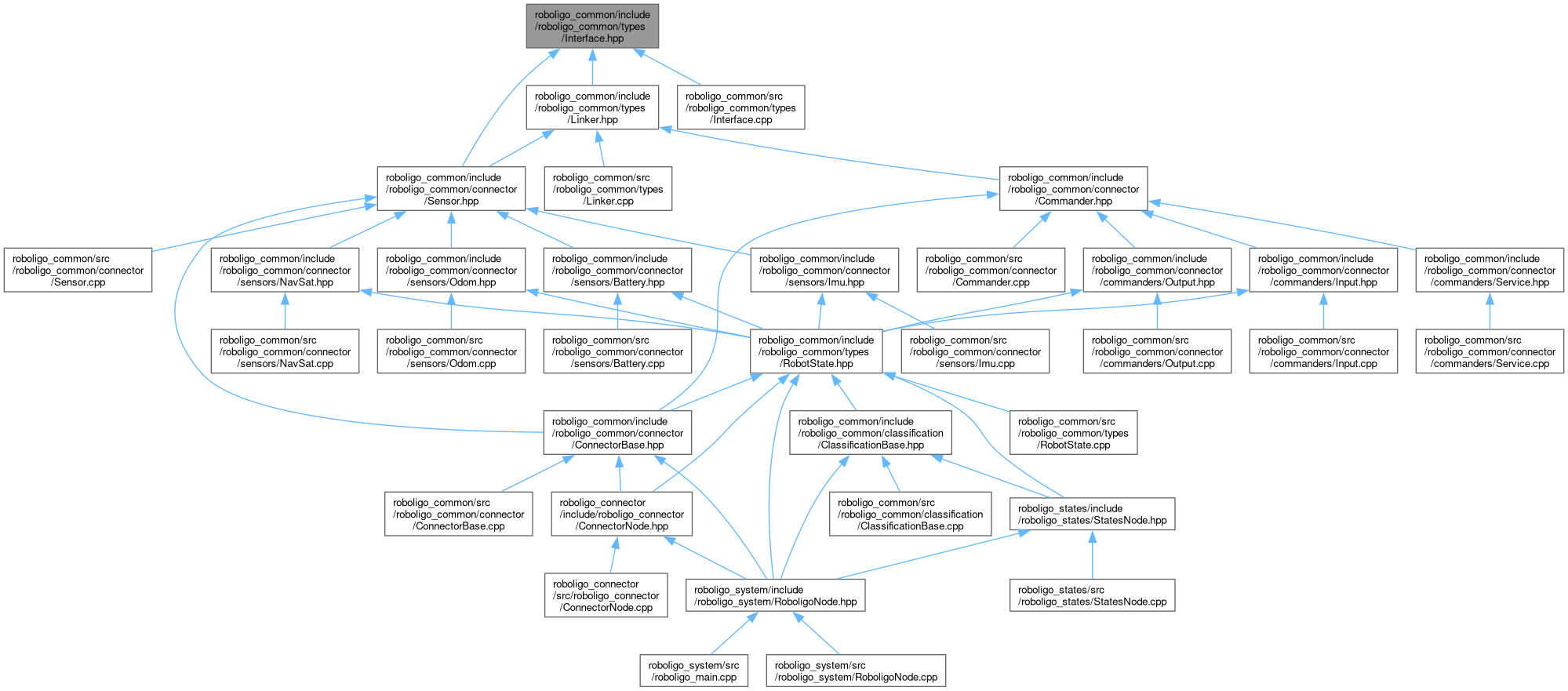
| class | roboligo::interfaces::Interface |
| Represents a configurable interface with name, type, mode, and value. More... | |
| struct | roboligo::interfaces::type |
| Defines interface configuration structure. @member types type The communication type (MSG or SRV) @member modes mode The operational mode (PUBLISHER, SUBSCRIBER, CALLER) @member std::string value The interface identifier (e.g., topic name). More... | |
Namespaces | |
| namespace | interfaces |
| Namespace containing interface management classes and types. | |
| namespace | roboligo |
| namespace | roboligo::interfaces |
Enumerations | |
| enum class | roboligo::interfaces::modes { roboligo::interfaces::PUBLISHER , roboligo::interfaces::SUBSCRIBER , roboligo::interfaces::CALLER } |
| Enumeration for interface operational modes. More... | |
| enum class | roboligo::interfaces::types { roboligo::interfaces::MSG , roboligo::interfaces::SRV } |
| Enumeration for interface communication types. More... | |